Help 3D print a ginormous Benjamin Franklinstein as our second supersized crowdsourced 3D print! Earlier this year, a new site, WeTheBuilders.com was launched by me and a team of 5 other makers at the ArtBytes Hackathon in Baltimore. With the help of 70 makers and their personal 3D printers worldwide, all 110 pieces were 3D printed and mailed to Maryland where they were all glued together to create a one-meter-tall sculpture called George Crowdsourcington. Matt Richardson wrote about it and interviewed me when he came to see George at Tinkerine’s booth at SXSW. We’re excited to do the same for Ben.


George has been traveling all over the country. He debuted at the NY 3D Print Show, went to Inside 3D NY, did a residency at the Adafruit office in Manhattan, traveled to South-by-Southwest, Direct Dimensions, the Greenbelt and DC mini-Maker Faires, 3D/DC, Public Knowledge’s HQ, ConFabulation Symposium and 3D Printed Art Gallery, the US Science and Engineering Festival in DC, and even visited the Capitol Building and the National Mall. Next month he’ll be at the Silver Spring Maker Faire and World Maker Faire in NY. The hope is that with your help we’ll be able to print all 198 pieces needed to bring Distributed Ben Franklin together in time for the Silver Spring and World Maker Faires. The parts are available at www.wethebuilders.com and you’re free to get started! The project just launched on Monday, August 4th and we’re hoping to get all the parts shipped to Baltimore by September 1st, in time for us to do all the gluing.


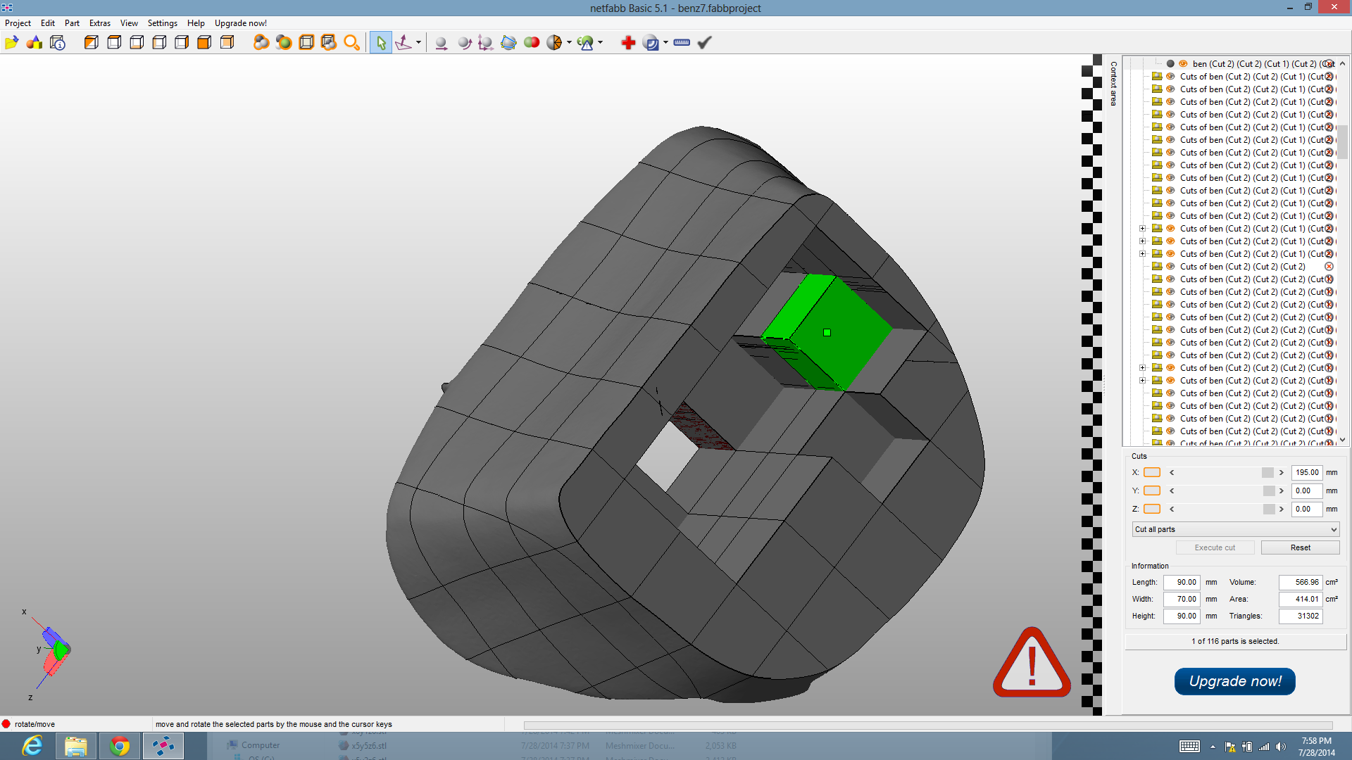
The model of Ben was sliced up into pieces using netfabb. Any piece which was totally inside the sculpture and a perfect cube was removed, since there’s no need for us to 3D print that.


Direct Dimensions did the 3D scanning using the Faro Arm for Ben Franklin, and the Artec for George.

Tinkerine Studios (the makers of the DittoPro 3D printer) sponsored both the George Crowdsourcington and Ben Franklinstein projects by reimbursing shipping costs for makers who participate by 3D printing and mailing in their parts. You can find all the details and get started over at WeTheBuilders.com
ADVERTISEMENT



